您好,欢迎访问江苏星环新能源有限公司官网!
网站地图
(
百度
/
谷歌
)
加入收藏
联系我们
服务热线:
19952257001
网站首页
关于我们
公司简介
荣誉资质
产品中心
风力发电机组
光伏发电系统
风光互补系统
储能电池
控制器
逆变器
永磁发电机
新闻动态
公司新闻
媒体报道
行业动态
工程案例
风力发电系列
光伏发电系列
风光互补系列
人才招聘
人才理念
职位发布
联系我们
在线留言
您的位置:
首页
>
产品中心
>
逆变器
产品中心
风力发电机组
光伏发电系统
风光互补系统
储能电池
控制器
逆变器
永磁发电机
推荐产品
暂无推荐内容...
联系我们
江苏星环新能源有限公司
地址:无锡市新吴区振发路239号长溪制造园6栋
电话:19952257001
咨询热线
19952257001
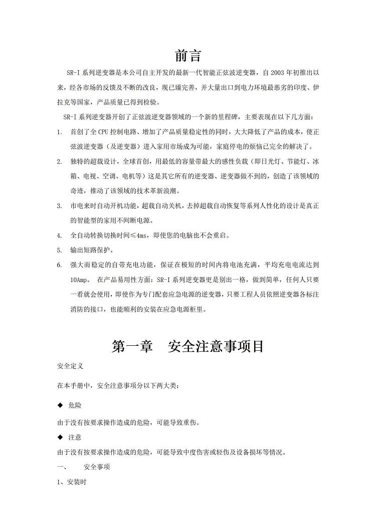
离网逆变器
发布时间:2021-11-19
人气:
121
标签:
全部
分享到:
上一篇:
并网逆变器(10kw三相)
下一篇:
暂无数据
网友评论
管理员
该内容暂无评论
局域网网友
推荐资讯
暂无推荐内容...
Copyright © 2018 江苏星环新能源有限公司 地址:无锡市新吴区振发路239号长溪制造园6栋 备案号:
苏ICP备2021052851号-1
技术支持:
星环新能源
[星环]
|
统计代码放置
19952257001
微信号:18351567722
微信二维码
管理员
该内容暂无评论